Home
About us
HAC WAY
Company Profile
Company History
Management Team
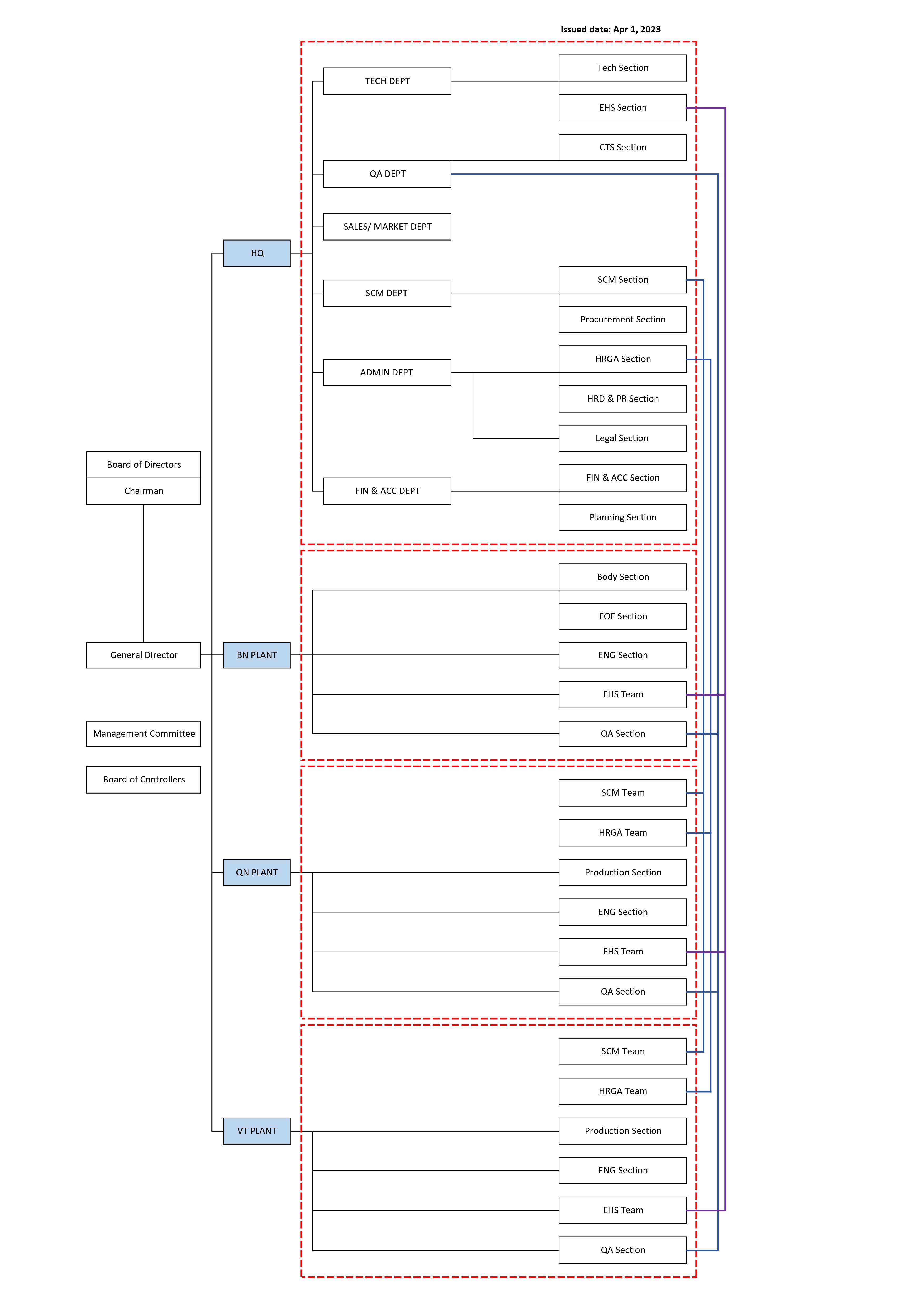
Organization Chart
Location
Certification
Commitment
Quality-Food Safety Policy
Environment Policy
Product
Aluminum Can Body
Aluminum Can End
Why us
Human Resources Development
Benefits And Activities
Career
Our Team
Voice Of Employee
Jobs For You
News
Contact
Search
en
vi
Organization chart
Organization chart
Share:
Sender information
To post comments please provide more contact information
Display name:
*
Email:
*
Phone number:
*